+7 (499) 702-01-13
+7 (499) 702-03-59
Пн-Пт с 9:00 до 18:00
Поиск бренда
Поиск модели
Каталог схем
STIHL
Инструменты
Садовая техника
Пилы цепные бензиновые
MS 180, MS 180 C
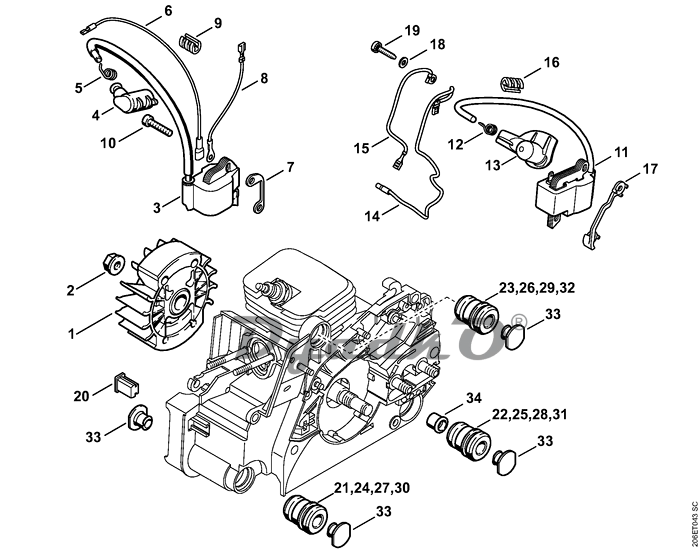
Схема STIHL MS 180, MS 180 C G Система зажигания - Антивибрационная система
1
Mаховик
(1,3-9)
(25.2005)
2
Гайка с буртиком М8 х 1
(1,3-9)
3
Mодуль зажигания
☐ 4, 5 (1,3-9)
4
Штекер проводa системы зажигания
(1,3-9)
5
Витая изгибная пружина
(1,3-9)
6
Провод короткого замыкания
(1,3-9)
7
Изоляционная деталь
(1,3-9)
8
Провод для соединения с корпусом 125 мм
(1,3-9)
9
Кабеледержатель
(1,3-9)
10
Винт с цилиндрической головкой IS-D5 х 24
(1,3-9)
11
Mодуль зажигания
☐ 12, 13 (2)
12
Витая изгибная пружина
(2)
13
Штекер проводa системы зажигания
(2)
14
Провод короткого замыкания
(2)
15
Провод для соединения с корпусом
(2)
16
Кабеледержатель
(2)
17
Изоляционная деталь
(2)
18
Шайба 4,3
(2)
19
Винт с цилиндрической головкой IS-D4 х 20
(2)
20
Упорный буфер
21
Кольцевой буфер
(1-5)
22
Кольцевой буфер
(1-5)
23
Кольцевой буфер
(1-5)
24
Кольцевой буфер
(6,7)
USA, AUS, CDN
25
Кольцевой буфер
(6,7)
USA, AUS, CDN
26
Кольцевой буфер
(6,7)
USA, AUS, CDN
27
Кольцевой буфер
(8)
28
Кольцевой буфер
(8)
29
Кольцевой буфер
(8)
30
Кольцевой буфер
(9)
USA, AUS, CDN
31
Кольцевой буфер
(9)
USA, AUS, CDN
32
Кольцевой буфер
(9)
USA, AUS, CDN
33
Пробка
34
Пробка
Примечание:
(1)
- MS 180
(2)
- MS 180 2-MIX
(3)
- MS 180-Z
(4)
- MS 180 C-B
(5)
- MS 180 C-B D
(6)
- MS 180 C-B DZ
(7)
- MS 180 C-B Z
(8)
- MS 180 C-BE
(9)
- MS 180 C-BE Z
☐
- cюда входят номера позиций
✻
- для изделий старого исполнения
(A)
- не изображено на иллюстрации
(B)
- только в виде специальных принадлежностей
(C)
- заводом больше не выпускается
(D)
- не поставляется отдельно как запасная деталь
Антивибрационная система "жёсткая":
Антивибрационная система ErgoStart:
Антивибрационная система "нормальная":