+7 (499) 702-01-13
+7 (499) 702-03-59
Пн-Пт с 9:00 до 18:00
Поиск бренда
Поиск модели
Каталог схем
STIHL
Инструменты
Садовая техника
Мультисистемы (Комби-инструменты) бензиновые
KM 130, KM 130 R
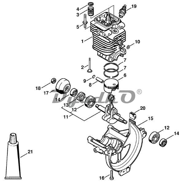
Схема STIHL KM 130, KM 130 R Цилиндр
1
Цилиндр с поршнем, диам. 43 мм ✻(33.2008) □ 2-10, 16
2
Клапан
3
Клапанная пружина
4
Тарелка пружины
5
Винг с буртиком М5
6
Поршень, диам. 43 мм □ 7-9
7
Компрессионное поршневое кольцо, диам. 43 х 1,2 мм
8
Поршневой палец 9x5x26
9
Пружинное стопорное кольцо 9 х 0,8
10
Шайба
11
Коленчатый вал ✻(25.2005) □ 12, 13
12
Радиальный шарикоподшипник 6201 (D)
13
Зубчатое колесо (D)
14
Уплотнительное кольцо вала 10 х 18 х 7
15
Поддон картера
16
Винт с цилиндрической головкой IS-D5 х 24
17
Пусковое колесо
18
Шестигранная гайка М8 х1
19
Свеча зажигания NGK CMR6H
20
Наконечник
21
Уплотнительная масса Dirko НТ, фасная (В)
Набор уплотнений □ 14
Примечание:
(1) - KM 130
(2) - KM 130 R
(3) - KM 130 R-Z
☐ - cюда входят номера позиций
✻ - для изделий старого исполнения
(A) - не изображено на иллюстрации
(B) - только в виде специальных принадлежностей
(C) - заводом больше не выпускается
(D) - не поставляется отдельно как запасная деталь