+7 (499) 702-01-13
+7 (499) 702-03-59
Пн-Пт с 9:00 до 18:00
Поиск бренда
Поиск модели
Каталог схем
STIHL
Инструменты
Садовая техника
Триммеры бензиновые
FS 20
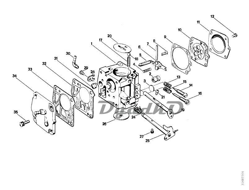
Схема STIHL FS 20 E Карбюраторные детали
1
Карбюратор HS-138В
2
Клапанное сопло
3
Глухая пробка
4
Пружина
5
Впускная игла
6
Впускной регулировочный рычаг
7
Ось
8
Винт с полупотайной головкой
9
Уплотнение
10
Мембрана регулятора
11
Запорная крышка
12
Винт с полукруглой головкой
13
Пружина
14
Главный регулировочный винт
15
Пружина
16
Регулировочный винт частоты вращения при холостом ходе
17
Пружина
18
Шарик
19
Пусковой вал с рычагом
20
Воздушная заслонка
21
Винт с полукруглой головкой
24
Витая изгибная пружина
25
Дроссельный вал с рычагом
26
Дроссельная заслонка
27
Винт с полукруглой головкой
28
Зажим
29
Винт с полукруглой головкой
30
Угловой патрубок
31
Сетка фильтра
32
Диафрагма насоса
33
Уплотнение
34
Запорная крышка
35
Винт со сферо-цилиндрической головкой